โรงเรียนกันทรลักษ์วิทยาคม
1 หมู่ที่ 11 ถนนกันทรลักษณ์-นาห่อม ตำบลสังเม็ก อำเภอกันทรลักษ์ จังหวัดศรีสะเกษ 33110
เบอร์โทรศัพท์ 045-826447
หน้าแรก
รูปถ่าย กลค.
การเปิดเผยข้อมูลสาธารณะ (ITA)
เว็บบอร์ด
ศูนย์รวมข้อมูล ปศพพ.
ประเมินสุขภาวะร่างกายและจิตใจ
ข้อมูลพื้นฐาน
O1 : โครงสร้างและอำนาจหน้าที่
O2 : ข้อมูลผู้บริหาร
O3 : ข้อมูลการติดต่อ
O4 : ข่าวประชาสัมพันธ์
การบริหารงานและการใช้จ่ายงบประมาณ
O5 : แผนกลยุทธ์หรือแผนพัฒนาคุณภาพการศึกษาของสถานศึกษา
O6 : แผนปฏิบัติการและความก้าวหน้า ในการดำเนินงานและการใช้งบประมาณประจำปี
O7 : คู่มือหรือแนวทางการปฏิบัติงานของครูและบุคลากรทางการศึกษา
O8 : E-Service
การจัดซื้อจัดจ้าง
O9 : รายการการจัดซื้อจัดจ้างหรือการจัดหาพัสดุ และความก้าวหน้าการจัดซื้อจัดจ้างหรือการจัดหาพัสดุ ประจำปี งบประมาณ พ.ศ .2568
O10 : รายงานผลการจัดซื้อจัดจ้างหรือการจัดหาพัสดุประจำปีงบประมาณ พ.ศ .2567
การบริหารและพัฒนาทรัพยากรบุคคล
O11 : แผนการบริหารและพัฒนาทรัพยากรบุคคล
O12 : ประมวลจริยธรรม และการขับเคลื่อนจริยธรรม
การส่งเสริมความโปร่งใส
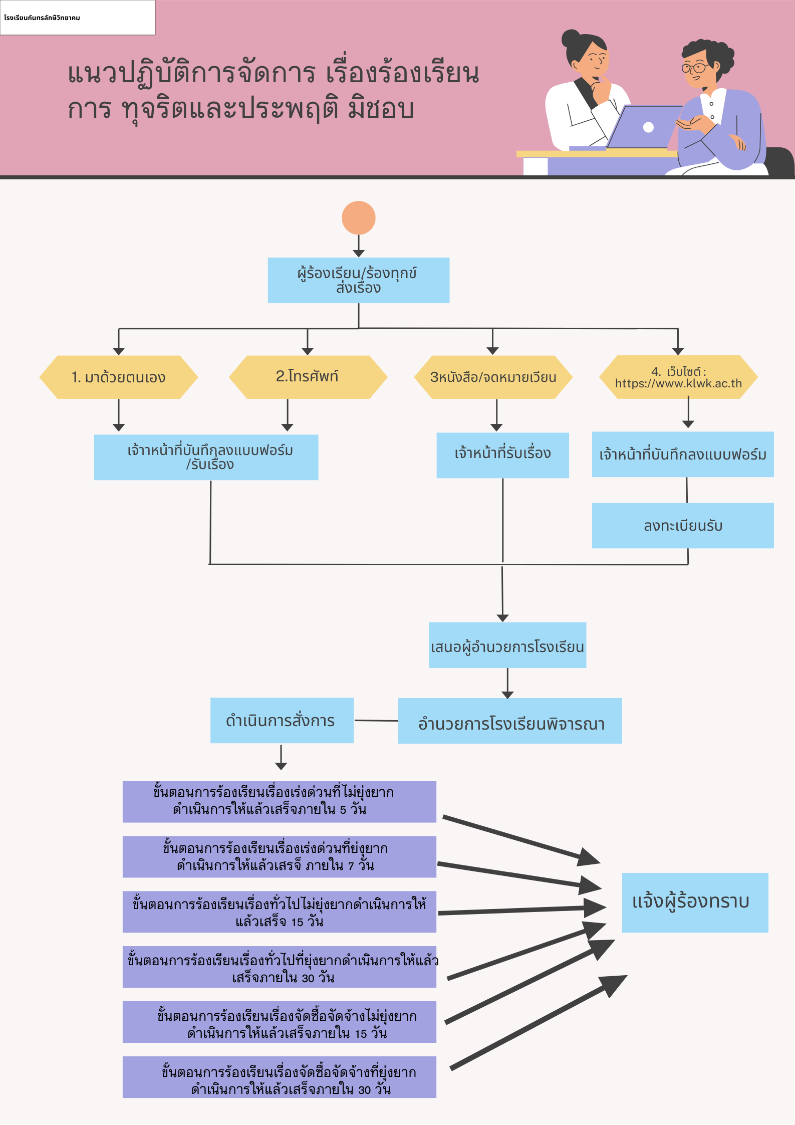
O13 : แนวปฏิบัติการจัดการเรื่องร้องเรียนการทุจริตและประพฤติมิชอบ
O14 : ช่องทางแจ้งเรื่องร้องเรียนการทุจริตและประพฤติมิชอบ
การดําเนินการเพื่อป้องกันการทุจริตในประเด็นสินบน
O15 : ประกาศเจตนารมณ์และการสร้างวัฒนธรรม ตามนโยบาย No Gift Policy จากการปฏิบัติหน้าที่
O16 : การประเมินความเสี่ยงที่อาจเกิดการให้หรือรับสินบนจากการดำเนินงานตามภารกิจของสถานศึกษาประจำปีงบประมาณ พ.ศ .2568
การส่งเสริมคุณธรรมและความโปร่งใส
O17 : แนวทาง/โครงการ/กิจกรรมการป้องกันการทุจริต
O18 : มาตรการส่งเสริมคุณธรรมและความโปร่งใสภายในสถานศึกษา
แนวปฏิบัติการจัดการเรื่องร้องเรียนการทุจริตและประพฤติมิชอบ
แนวปฏิบัติการจัดการ เรื่องร้องเรียนการ ทุจริตและประพฤติ มิชอบ |
ดาวน์โหลดไฟล์
แบบฟอร์มการแจ้งเรื่องร้องเรียน |
ดาวน์โหลดไฟล์
คู่มือแนวปฏิบัติการจัดการเรื่องร้องเรียนการทุจริต |
ดาวน์โหลดไฟล์